金融号
  • 金融头条
  • 金融监管
  • 金融智库
  • 财经
  • 银行
  • 中小银行
  • 金融办
  • 曝光台
  • 文化

金融APP

登录 / 注册
退出登录
中国金融网络领袖
CHINA FINANCE NET 中国金融网
  • 首页
  • 焦点 · 分析
  • 央行
  • 金管总局
  • 证监会
  • 大型银行
  • 股份制银行
  • 金融处罚
  • 城商行
  • 农商行
  • 村镇银行
  • 金融科技
  • 金融研究

分享到微信朋友圈

李静任益民基金副总经理兼财务负责人

来源: 中国经济网  2023-05-09 11:23:38

关注金融网
  • 微博
  • QQ
  • 微信
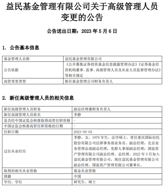
  •   中国经济网北京5月8日讯 近日,益民基金管理有限公司公告称,李静任公司副总经理兼财务负责人。 

      公告显示,李静曾任重庆国际信托股份有限公司法律事务部业务员、副总经理,北京业务管理总部副总经理,党群人事部副总经理;国泓资产管理有限公司副总经理、总经理。2022年5月加入益民基金管理有限公司,现任益民基金管理有限公司副总经理、国泓资产管理有限公司董事长。 


    更多精彩内容,点击下载 中国金融网APP 查看

    相关新闻
    • 河南省农村信用联合社原主任陈益民被查

      2022年09月06日15时08分
    • 益民基金任命王峰为总经理助理

      2022年11月01日10时28分
    • 尼泊尔总统班达里在机场为习近平举行隆重欢送仪式

      2019年10月14日08时10分
    • 中行与安徽政府签署战略合作协议

      2020年09月18日15时39分
    • 南京银行拟发行200亿可转债

      2021年03月11日14时25分
    • 存单变保单?别被保险销售坑了

      2018年09月05日14时13分
    友情链接
    • 银行网
    • 中国金融网
    • 金融号
    • 微摄
    • 国家摄影
    • 简介
    • 投稿启示
    • 隐私保护
    • 联系我们
    • 广告服务
    • 友情链接
    • 品牌联盟
    • 编辑部:zjw@financeun.com
    • 媒体合作:774353721@qq.com
    • 机构合作部:1760607283@qq.com

    京ICP备07028173号 -1

    京公网安备11010202007075号

    经营许可证编号:京B2-20200983

    Copyright © 2002-2024 financeun.com Inc. All rights reserved.

    版权所有:中金网投(北京)资产管理有限公司 资产控股:亚洲金控投资有限公司

    ----------------------- 底部结束 ----------------------------->